We’ve added more flexibility when connecting Azure Blob Storage as a destination. You can now authenticate using either a SAS Token or a Service Principal, depending on your organization’s security and access needs.
We have added 2 new data sources with the following report types:
Cvent
Unity Ads
Custom Recipe Templates make it easy to turn any existing custom recipe into a reusable template. This allows teams to standardize workflows, maintain consistency, and deploy tested setups across multiple workspaces with a single click.

Automated Recipes introduce a new way to build and manage data workflows that configure themselves.
Unlike standard recipes, Automated Recipes automatically handle extract setup, data source connections, and dependencies - allowing you to create complete, production-ready workflows in just a few steps. Once created, your recipe automatically extracts and transforms data according to your configuration - keeping your workflows up-to-date without ongoing maintenance.

The Refreshed Improvado Data Governance solution introduces a more intelligent, automated approach to monitoring and maintaining marketing data quality. Powered by AI, it strengthens taxonomy compliance, enhances data accuracy, and ensures brand safety — giving teams greater confidence in the integrity of their data and decisions.

The new Import Data via CSV feature allows you to update large volumes of naming data — such as IDs, assets, creatives, or other taxonomy elements — in bulk, directly from a CSV file. This makes it easier to maintain and refresh existing taxonomy data without manual editing.

We have added 3 new data sources with the following report types:
Adobe Customer Journey Analytics
Chargebee
Five9
AudioGo
Meta
We have upgraded our Meta API to v23.
This change affects the following data sources:
For more information, see Meta API documentation.
The AI Agent can now fully automate extract and load workflows. It identifies data sources and templates, estimates volumes, and schedules extractions and loading automatically. Complex data workflows are now faster, easier, and fully managed within the platform.

Now, instead of pulling entire tables, you can write your custom SQL query directly in the flat data extraction flow. This gives you more control to pre-filter or group your data before extraction, speeding up the process and reducing unnecessary load. Simply select Enter SQL query option, write your custom SQL query, validate it, and you’re ready to go.
Note: This feature is currently available only for Snowflake and Google BigQuery flat data ingestions.

Send emails directly from the AI Agent to quickly share discovered insights, reports, or updates — all without switching tools.

The Usage page now provides a clearer view of how credits are used. Each tool call and action is detailed, with examples showing typical usage patterns.

The Agent will re-run the query on live data and email you the results at the frequency you define. This transforms one-off analyses into automated reporting flows — no need to repeat requests manually.

We have added 4 new data sources with the following report types:
Propeller Ads
Scaleo
PowerReviews
Coinzilla
Google Ads
We have upgraded our Google Ads API to v21.
For more information, see Google Ads API documentation.
We’re excited to announce Native Dashboards, a powerful new way to create and share dashboards — in real time, simply by asking.
With AI Dashboards, you can:
Native Dashboards adapt to your data, your business logic, and your workflow. You’ll go from raw data to interactive insights in minutes — without writing a single query.

Now every recipe change is saved automatically. View History to see past versions, compare edits, or restore a previous state—without affecting load config.

We have added 3 new data sources with the following report types:
Nightwatch
Yahoo Japan
CreatorIQ
The following report types are available starting this month:
Adform
Bing Ads (Microsoft Advertising)
Criteo
Facebook Threads
Google Ads
LinkedIn Ads
Salesforce
Shopify GraphQL
TikTok Ads
🚀 Google BigQuery is now available in Improvado as a flat data source!
✅ Key Features:

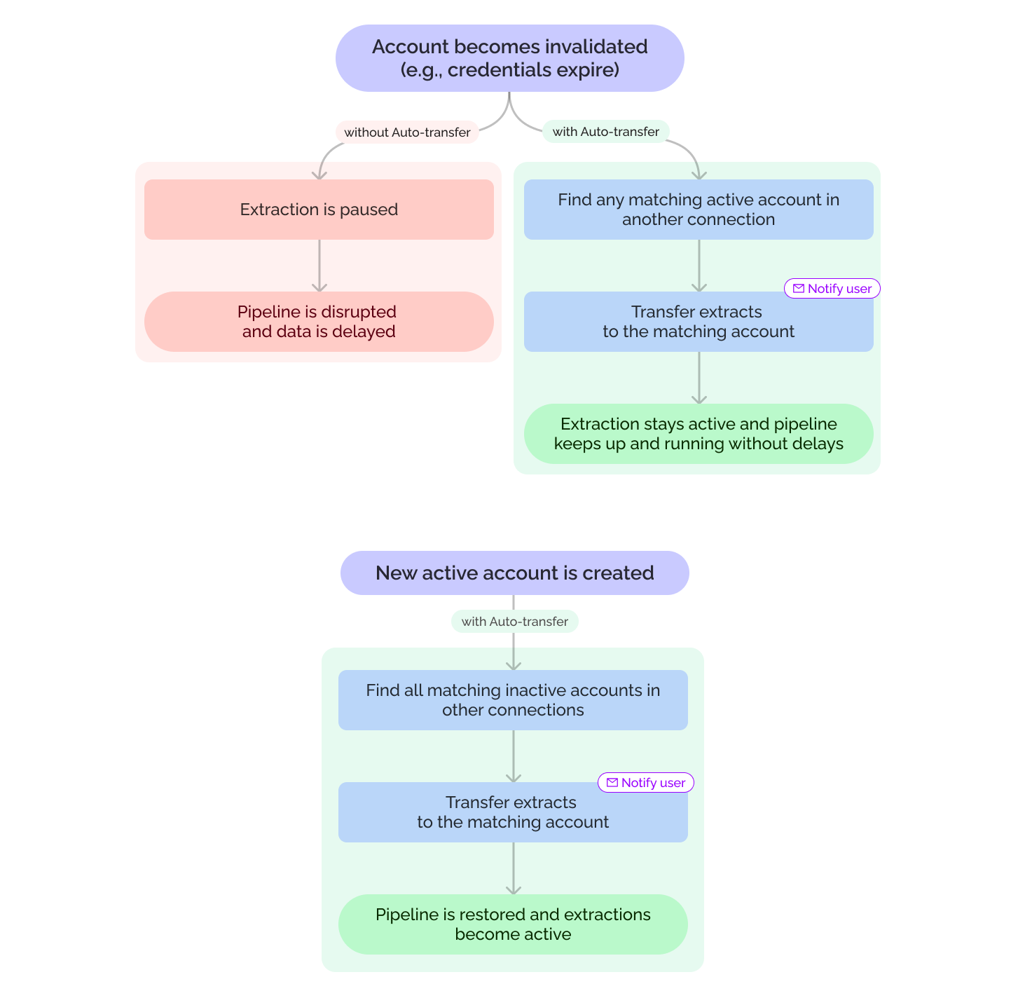
Extraction orders from invalid connections will now automatically transfer to matching active accounts—keeping your data flowing without manual fixes. You can enable or disable this feature in your Organization Settings.
Smoother workflows, less hassle. 🚀

We’ve made two improvements in Settings tab to streamline your experience:
1️⃣ Settings tab split
The Settings tab is now divided into Organization Settings (for workspace-wide configurations) and Profile Settings (for personal preferences). Clearer navigation, fewer clicks!
2️⃣ Data Delivery ETA in UI
Customers can now set their Data Delivery Time & Timezone directly in Organization Settings — no CSM ticket required!
Note: Only owners can edit, others can view only. This helps power accurate delay monitoring in the Dataflow Dashboard.

We’re introducing Pre-filter Extraction, a new option designed for advanced users who want more control over their data extraction. This feature allows you to apply filters before extraction begins, helping you limit the data pulled to only what’s necessary. It’s particularly helpful for data sources with strict limits.
Availability:
🛠️ This is an early version, available as an optional setting for advanced users. We're planning to add AI Agent support in the future, so you won’t need to write filters manually.

We have added a new data source with the following report type:
Amplitude
The following report types are available starting this month:
Adobe Workfront
HubSpot
Innovid
Klaviyo
LinkedIn Ads
Oracle NetSuite
Pinterest Ads
Roundel
Snapchat Ads
Walmart Connect
🔥 PostgreSQL is now supported in Improvado as a flat data source!
✅ Key Features:

Equipped with in-depth marketing and analytics knowledge, our new AI Agent can handle 99.5% of routine analytics tasks, helping you answer day-to-day data questions — instantly.
Here’s what you can do now:
Using Improvado’s new AI Agent saves your marketing team up to 30 hrs/week.

Our naming convention solution was previously part of the Marketing Data Governance product. Now, it’s available as a standalone module as well — and goes beyond monitoring campaign naming issues to automatically fixing them, whether used on its own or as part of MDG.
Here’s what it does:
This update will help you enforce naming standards and truly maximize ROAS.

AI Agent for Transformation helps you build, debug, and optimize transformations directly inside your Transformation Wizard — from formulas to joins, filters, and beyond.
